
手机看新闻
赵秀池2024-09-30 11:26:48来自北京市(点击上面蓝字“赵秀池”添加关注,浏览更多城市经济与房地产政策资讯。业务联系,请在公众号或新浪微博@赵秀池私信,或发邮箱: )

中国人民银行公告〔2019〕第16号自发布以来,对推动利率市场化改革、促进房地产市场平稳健康发展发挥了重要作用。为落实党中央、国务院决策部署,适应房地产市场供求关系的新变化、人民群众对优质住房的新期待,深化利率市场化改革,更好发挥市场机制作用,维护借贷双方合法权益,现就完善商业性个人住房贷款利率定价机制有关事宜公告如下:
一、借款人申请商业性个人住房贷款时,可以选择固定利率或浮动利率作为定价方式。合同约定为固定利率的,利率水平在合同期保持不变。合同约定为浮动利率的,利率以最近一个月贷款市场报价利率为定价基准加点形成(加点可为负值),加点幅度应体现市场供求、借款人风险溢价等因素。
二、固定利率商业性个人住房贷款借款人可与银行业金融机构协商,由银行业金融机构新发放浮动利率商业性个人住房贷款置换存量贷款。置换时,利率以最近一个月贷款市场报价利率为定价基准加点形成,加点幅度等于原合同利率水平与最近一个月贷款市场报价利率的差值。
三、自2024年11月1日起,合同约定为浮动利率的,商业性个人住房贷款借款人可与银行业金融机构协商约定重定价周期。在利率重定价日,定价基准调整为最近一个月贷款市场报价利率。利率重定价周期及调整方式应在贷款合同中明确。
四、自2024年11月1日起,浮动利率商业性个人住房贷款与全国新发放商业性个人住房贷款利率偏离达到一定幅度时,借款人可与银行业金融机构协商,由银行业金融机构新发放浮动利率商业性个人住房贷款置换存量贷款。重新约定的加点幅度应体现市场供求、借款人风险溢价等因素变化,加点幅度不得低于置换贷款时所在城市商业性个人住房贷款利率加点下限(如有)。
五、中国人民银行各省级分行应指导各省级市场利率定价自律机制,根据辖区内各城市房地产市场形势及当地政府调控要求,指导辖区内金融机构做好落实工作,规范市场竞争行为,维护市场秩序。
六、银行业金融机构应切实做好政策宣传、解释和咨询服务,依法合规保障借款人合同权利和消费者合法权益,确保有关工作平稳有序进行。
本公告自发布之日起施行,中国人民银行公告〔2019〕第16号同时废止。此前相关规定与本公告不一致的,以本公告为准。
中国人民银行
2024年9月29日

有关问题答记者问
财联社9月29日讯 今日,中国人民银行发布公告,完善商业性个人住房贷款利率定价机制。同日,中国人民银行指导市场利率定价自律机制发布《关于批量调整存量房贷利率的倡议》。
综合公告及倡议信息看,2024年10月31日前,商业银行将对符合条件的存量房贷再开展一次批量调整,将利率较高的存量房贷利率降至全国新发放房贷利率附近。批量调整后,2024年11月1日起,满足一定条件的商业性个人住房贷款借贷双方可协商调整加点幅度及重新定价周期。
财联社记者测算,以100万元、25年期、等额本息还款的存量房贷为例,假设该房贷利率从4.4%降至3.55%,可节约借款人利息支出每年约5600元。存量房贷利率下调,有利于借款人进一步降低房贷利息支出,提升居民消费意愿,也有助于稳定购房者预期,提振信心。
什么时候调整?怎么批量调整?
根据《倡议》,批量调整阶段,首套、二套及以上存量房贷都可调整。去年已经调整过加点幅度的存量房贷也包含在内。
降低幅度方面,对LPR基础上加点幅度高于-30BP的存量房贷,将其加点幅度调整为不低于-30BP,且不低于所在城市目前执行的新发放商业性个人住房利率加点下限(如北京、上海、深圳)。
《倡议》强调,各商业银行原则上应于2024年10月31日前统一对存量房贷(包括首套、二套及以上)利率实施批量调整。多家银行也对财联社记者表示,将于10月12日前发布操作细则,并在10月31日之前实施统一批量调整。
批量调整,存量房贷利率会降到什么水平?
央行数据显示,截至7月末,全部存量房贷加权平均利率约为4.06%。2024年前8个月全国新发放房贷平均利率为3.61%。上述《倡议》明确,10月31日前,将LPR加点幅度高于-30BP的存量房贷加点幅度批量调整至不低于-30BP。调整后,存量房贷利率将降至约LPR(3.85%)-30BP=3.55%,略低于2024年前8个月全国新发放房贷平均利率水平(3.61%)。
此前,人民银行行长潘功胜在国新办发布会上明确表示,人民银行拟指导银行对存量房贷利率进行批量调整,将存量房贷利率降至新发放房贷利率附近,预期平均下降0.5个百分点左右。“不同时期、不同地区、不同银行发放的存量房贷利率水平不同,上述下浮幅度是预期的平均数。”
可以看出,按照上述案例,调整后,利率较调整前的4.06%降幅约0.5个百分点,预计降幅为平均值,具体到每个合同将各有不同。如果考虑到央行政策利率下调0.2个百分点,10月21日LPR可能跟随下降,在贷款重定价后,调整后的存量房贷利率水平还将明显低于3.55%,大幅节省房贷借款人的利息支出。
但值得关注,由于借款人重定价日不同,不同借款人的利率在批量调整后会调整后会有所差异。批量调整后的利率下降主要是加点幅度下降至-30BP所致。重定价后,最近一个定价周期内LPR的降幅也将体现出来,参与此次批量调整的借款人利率将调整至同一水平。
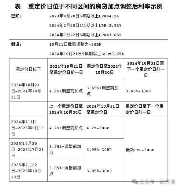
以下表为例,假设2024年10月31日进行批量调整,由于2024年2月、7月5年期以上LPR还分别下降了0.25个百分点和0.1个百分点,因此,对于重定价日为每年1月1日的,10月31日调整后的利率为3.9%(当时的LPR4.2%-0.3%),若LPR保持3.85%不变,则明年1月1日LPR重定价后,利率为3.55%(当时的LPR3.85%-0.3%)。
若假设2024年10月21日报出的5年期以上LPR跟随央行政策利率下降0.2个百分点,那么,最新的LPR则由当前的3.85%降至3.65%,后续保持不变。则明年1月1日LPR重定价后,利率为3.35%(当时的LPR3.65%-0.3%)。


免责声明:本文系注册用户(作者)在房产圈发布,房天下未对内容作任何修改或整理。本文仅代表作者观点,不代表房天下立场,若侵犯了您的合法权益,请进行投诉。对作者发布之内容,未经许可,不得转载。
