【 市 场 关 注 】
近日,住房和城乡建设部等部门发布了关于推动物业服务企业加快发展线上线下生活服务的意见。推进基于信息化、数字化、智能化的新型城市基础设施建设,对接新型基础设施建设,加快建设智慧物业管理服务平台,补齐居住社区服务短板,推动物业服务线上线下融合发展,满足居民多样化多层次生活服务需求,增强人民群众的获得感、幸福感、安全感。
12月14日,据上清所消息,中海企业发展集团有限公司成功发行2020年度期中期票据,本期债券实际发行金额15亿元,票面利率3.60%,发行期限3年,募集资金拟全部用于偿还公司到期中期票据。
12月18日,金地62.3亿竞得上海松江新城1宗宅地,溢价率15.4%,建筑面积21.17万平,楼面价29426.13元/平。
12月18日,大华5.87亿元竞得徐州贾汪区1宗住宅用地,溢价率34%,建筑面积95.52万平,楼面价5034元/平。
【 一 周 综 述 】
上周楼市成交继续反弹,据上海中原地产数据显示:上周(12.14-12.20)新建商品住宅成交面积29.5万平方米,环比增加62%。

前期挤压的需求力在供应的推动下集中释放,成交量直逼30万平方米。由于上周入市的项目以首次改善为主的大格局未变,并且项目聚焦热点区域,比如宝山大场、青浦徐泾、闵行莘庄等。并且区域内多个项目热销,也会带动新入市项目的交易热情,尤其是高端项目的日光会对其他项目产生标杆效应。从上周末多个项目认购来看,多个项目出现“日光”,说明买家入市的急切意愿。即便后续供应出现回落,但最近2周的供应足以支撑到年底,12月翘尾收官不成问题。

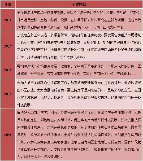
近日召开中央经济工作会议,今年有关房地产方面表述比以往字数都要多。
房屋租赁受重视
除了文字表述以往都多以外,今年把大量篇幅放在有关房屋租赁的表述。这和最近两年长租公寓接连暴雷,尤其是今年蛋壳的暴雷引起更大规模的社会矛盾有关。购租并举提出多年,但是租赁市场发展似乎并不及预期。一个健全的房地产市场是保障、租赁、买卖多梯度层次,逐步递进的市场。
今后租赁市场完善的大致框架涉及到土地供应、市场构成、政策完善等主要几方面。
【政策完善】大家对买房热情高的一个因素是购租同权问题。租赁和产权房之间权利落差过大,住客有不安全感。小孩读书是其中比较典型代表。此外,今后有关长租公寓的政策会慢慢完善和细致。比如对这些企业资金池的监管等等。又例如,长租公寓机构大多是轻资产经营,在面临发展时期,轻资产意味手中没有太多可抵押物品,很难获得资金助力。因此,对于长租公寓发展资金如何有序支持,地产界一直期待的REITs有望加速推进。这些现实问题有望在政策指引下逐步完善。
【土地供应】土地是支持租赁房建设的重要环节。相关表述中明确,土地供应要向租赁住房倾斜。此外,“探索利用集体建设用地和企事业单位自有闲置土地建设租赁住房”。今后农村集体用地的土地价值有望进一步被挖掘。
【市场构成】会议明确提到“国有和民营企业都要发挥功能作用”,同时提到“对租金水平进行合理调控”。国有企业不仅是市场构成的一部分,还要承担更多社会责任。如果此类国有企业市场份额能占25%以上,那么尤其在价格方面能起到稳定市场作用。此外,对房租上涨过快的地方,以后不排除也会有行政手段干预的可能。
明年楼市研判
有关楼市市场化层面表述还是和此前类似,比如房住不炒等等。基于没有过多新内容,调控一城一策,以地方主体为主。既然在现有框架内,那么调控手段无非是限购、限贷、限价等见得比较多的举措。缺乏新鲜感的调控手段不会对市场产生太大冲击。明年也是十四五开局,从地方经济,乃至经济来说都非常重要。楼市总体来看,不会有太多下坠风险,相反,要防范过热。因此,只要涨幅不超过5%,这个城市不会引来调控加码。
当然,市场分化也不可避免。一、二线城市,甚至是一些强三线城市都有上涨动力。从当前运行趋势来看,这轮上涨至少可以持续到明年上半年。如果有调控政策落地,那么下半年涨幅会收窄。
附表:2016年以来中央经济工作会议有关房地产方面表述
